扫一扫手机下载
《拓客学车》是一款驾考备考类软件。需登录后使用,分不同驾照类型,设科目一、四等板块,含精选考题、模拟考试功能,还有学习资料板块展示新规扣分答题技巧,适配驾考理论备考需求,助力掌握知识点,提升备考效率,为驾考理论学习提供多类支持。
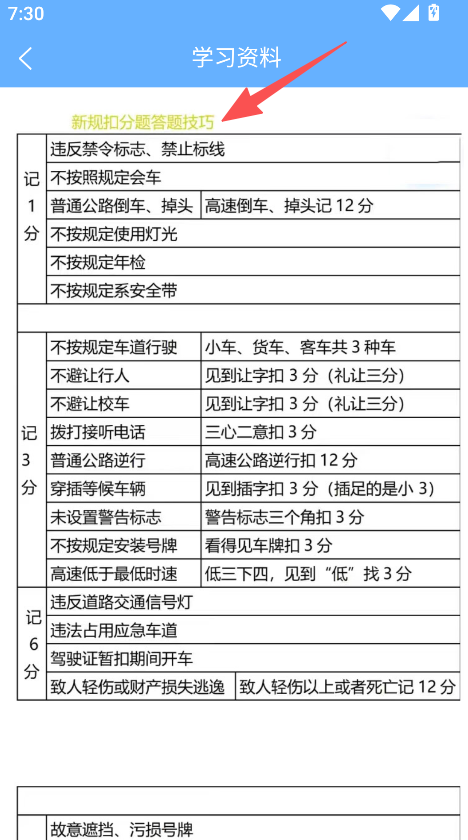
拓客学车如何学习科目一答题技巧
1、打开拓客学车完成登录,选择对应驾照类型。
2、进入驾考板块,选择科目一及学习资料功能。
3、查看学习资料中的扣分答题技巧,辅助备考。
软件特色
1、聚焦驾考备考,分不同驾照类型匹配对应科目,含精选考题模拟考试,适配理论备考需求。
2、设学习资料板块,含新规扣分答题技巧,辅助掌握考点,提升知识点记忆的针对性与效率。
3、整合多类练习功能,涵盖精选考题、专项练习,覆盖不同备考阶段,增强练习的全面性。
软件亮点
1、驾照类型分类清晰,匹配对应科目练习内容,精准适配备考需求,提升练习的适配性与精准性。
2、学习资料实用,含扣分答题技巧,助力快速掌握考点规律,增强理论知识学习的效率与效果。
3、练习功能丰富,精选考题到模拟考试,覆盖不同备考节奏,适配备考的不同阶段需求。
软件功能
1、提供驾照类型选择功能,登录后选定对应驾照类型,进入适配科目的备考练习板块。
2、支持学习资料查看功能,进入对应板块,查看新规扣分答题技巧等驾考知识点内容。
3、具备练习功能使用,选择精选考题或模拟考试,开展驾考理论科目的刷题练习。
-
大菠萝app查看
交通旅游 9.05 MB
-
高德地图导航语音搞笑版查看
交通旅游 254.91 MB
-
天府行网约车查看
交通旅游 60.47 MB
-
谷歌地图2023高清卫星地图查看
交通旅游 55.44 MB
-
天府出行网上购票应用查看
交通旅游 66.58 MB
-
铁建通查看
交通旅游 490.43 MB
-
拓客学车查看
交通旅游 48.39 MB
-
南阳公交查看
交通旅游 40.04 MB
-
美浮特商城查看
交通旅游 96.71 MB
-
仓星智联-纤运满货主端查看
交通旅游 127.56 MB
-
回家呗查看
交通旅游 105.23 MB
-
一车帝查看
交通旅游 39.04 MB
-
科一宝典查看
交通旅游 35.90 MB
-
教练约车查看
交通旅游 17.90 MB
-
客印旅行查看
交通旅游 45.56 MB
-
二十二选五app查看
休闲娱乐 33.24 MB
-
33彩票33cc彩查看
休闲娱乐 33.24 MB
-
六开彩金牛版查看
休闲娱乐 34.78 MB
-
4G娱乐APP查看
休闲娱乐 39.44 MB
-
吉祥彩票旧版查看
休闲娱乐 34.78 MB
-
局王七星彩和排列五解梦查看
休闲娱乐 33.24 MB
-
六彩宝典查看
休闲娱乐 33.24 MB
-
彩八彩票软件查看
休闲娱乐 34.78 MB
-
众彩网app查看
休闲娱乐 37.98 MB
-
幸运彩票精彩无限幸运相伴xy773查看
休闲娱乐 34.78 MB
-
彩店宝竞彩旧版本app查看
休闲娱乐 33.24 MB
-
幸运彩票app最新版查看
休闲娱乐 34.78 MB
-
1分快3免费软件查看
休闲娱乐 39.44 MB
-
吉祥彩票助手查看
休闲娱乐 34.78 MB
-
双色球预测大师app手机版查看
休闲娱乐 33.24 MB
-
赢多多最新版查看
休闲娱乐 34.74 MB
